
Tweeps need user friendly tools to build Twitter's engineering infrastructure with ease, speed and confidence. I partnered closely with engineering, product, and research to empower the daily work that is needed to power Twitter.
Objectives
The primary objective of Redbird (our core technology org) was to increase developer velocity, which leads to several initiatives:

Process

Discovery

Findability: Thousands of docs, pages, and libraries exist in silos within Twitter. Tweeps couldn't easily search from one place.

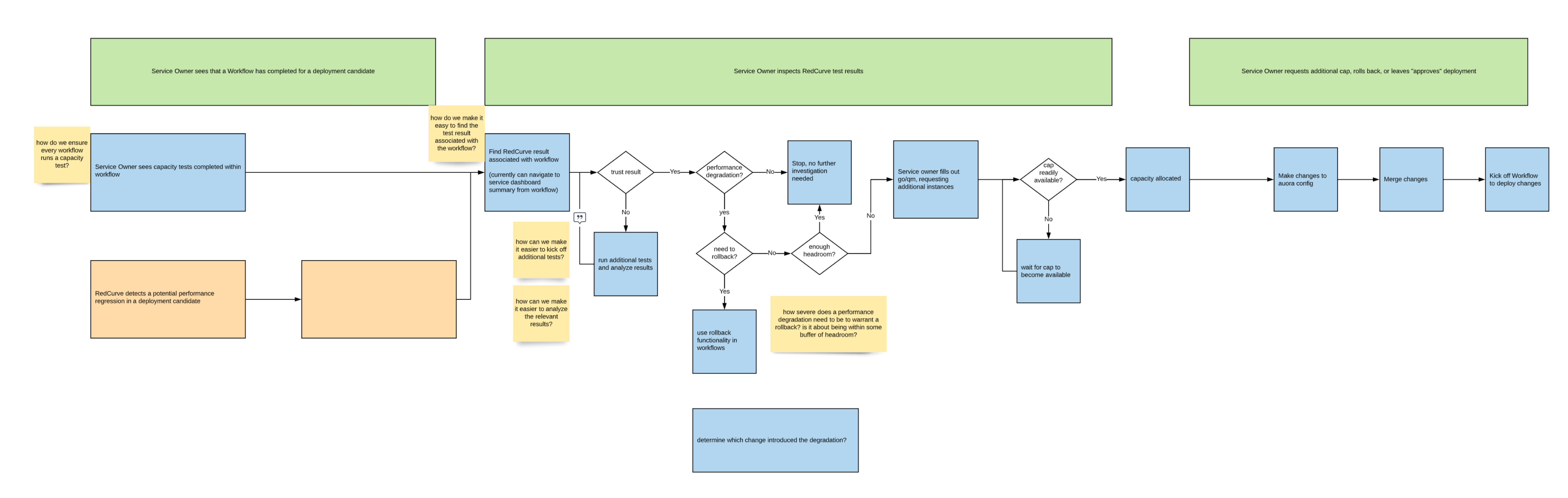
Capacity Management: Tweeps struggled to trust service capacity recommendations without any data visuals on capacity test results.

API Design: Engineers lacked an interface to rapidly prototype and share their GraphQL APIs schemas.
Before any design work, I partner with my project team to conduct user interviews in order to identify user problems, motivations, and goals.

I collaborate with my team to synthesize findings by category. These findings are then grouped by user stories to prioritize.

I partner with engineering and product to scope out project requirements and discuss priorities, milestones, and pathways.
I collaborate with product and engineering to map out user journeys and system dependencies to better understand the system.

I start lo-fi on paper or in Figma to ideate around hierarchy and content. Lo-fi helps to brainstorm many ideas quickly.

Collaborating crossfunctionally builds a broader perspective and leads to a better understanding of the user and the digital landscape. Feedback is crucial.




I collaborate with Design Systems team to leverage out-of-the-box solutions. Occasionally I'll propose new components if the value is high.



I polish visuals by applying modern and minimal elements to emphasize usability and cleanliness.
Prototyping is an absolute must to get a feel for flow, optimize interactions, and test workflows. Sharing prototypes usually evokes more invested feedback.
Results




Search Tool: Modernized search tool UI and frontend stack, improved Chrome Developer accessibility score from 72 to 97 points, and improved search relevance.
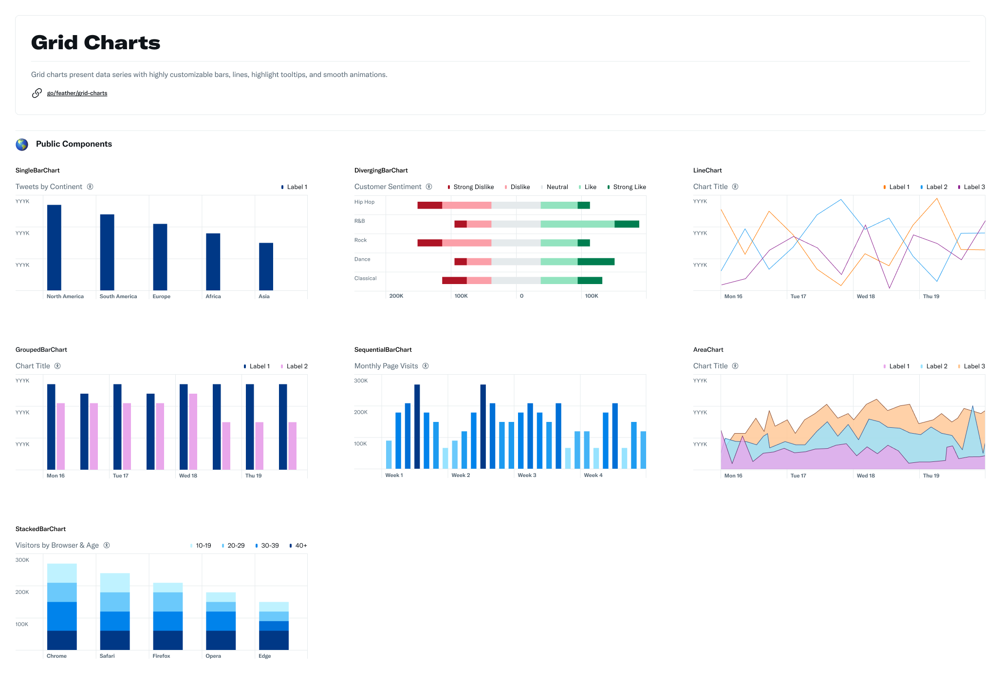
Design Systems: Audited, researched, and collaborated to create a 12 page guideline for data visualization types, variants, accessibility, and interaction.
API Designer: Redesigned the GraphQL web interface for iOS and web engineers to explore 1000s of data columns, test queries, and share schemas.
Capacity Management: Redesigned Grafana dashboard for faster insight, relevant data display, and created a wizard GUI for more intuitive YAML configuration.
GraphQL-Java Dashboard: Created a new dashboard for the Github community to view performance changes between commits to the GraphQL-Java repository.
Walmart (Sam's Club)Coming soon 🚧
TeslaEnterprise, Design Systems
Plus.aiStartup
Zoe FinancialConsumer, Associate
NxStopStartup
PhotographyPersonal
